Alert workflow
This article describes the ticket creation workflows that take place in Autotask when a connected integration generates an alert. It also discusses tools that automate or enhance ticket workflow.
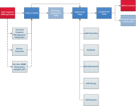
Ticket workflow
- The integrating software generates an alert.
- Autotask creates a ticket.
- If your company uses Datto RMM and you have integrated it with Autotask, you can configure monitors to create tickets in Autotask. Refer to Autotask Integration and Monitors.
- If you use the Kaseya RMM Extension, tickets generate by using Incoming Email Processing. Refer to The Kaseya RMM Extension and Creating a Kaseya mailbox in Incoming Email Processing.
- If you have set up the Datto Networking integration, tickets are automatically created for those alerts. Refer to The Datto Network Manager Integration.
- If you are using the Integrated Service Ticketing feature, tickets are automatically created for alerts from the linked Kaseya modules. Refer to Integrated Service Ticketing.
- Other applications use the Autotask API, and many are configured to create tickets in Autotask. For a complete list of RMM integrations, refer to Remote monitoring and management (RMM) integrations.
- OPTIONAL: Schedule the ticket. If you need to make an appointment with your customer or with a vendor to resolve the issue, either on the phone or on-site, reserve a time slot on the Dispatch Calendar. Refer to Creating and managing service calls from a task or ticket.
- Work on the ticket. For a description of the Ticket page, refer to The Ticket page.
- Track the time you spend working on the ticket. Refer to Adding a ticket time entry.
- Add new information about the issue as a note. Refer to Adding a note to a task or ticket.
- Associate documents with the ticket. You can upload or link external information such as Microsoft Word documents, images, or spreadsheets to the ticket. Refer to Adding and managing attachments.
- Track any billable and non-billable materials you use to resolve the ticket. Refer to Adding or editing a ticket charge.
- Track travel expenses associated with the ticket. Refer to Adding and editing expenses.
- Complete the ticket. Refer to Completing tickets.
- OPTIONAL: Resolve the alert by using extension callouts. Refer to Extension Callout (Tickets).
- Bill the customer. Refer to Invoicing.
Tools that automate or enhance ticket workflows
Incoming Email Processing automates case creation by converting emails to tickets. It can also update the status of the ticket, create a time entry, and change the billing role. Refer to Incoming email processing.
Form templates automatically populate multiple fields on the ticket page. By using a form template, you can update ticket fields in the same way a manual edit would; the data it contains will override any previous ticket content. Refer to Form templates.
Autotask’s Workflow Rule Engine is a powerful automation tool that continuously evaluates conditions of items (tickets, opportunities, etc.) and updates data or sends notifications when certain conditions are met. You can set these conditions and the resulting actions by creating workflow rules.
Then, each time a triggering event occurs (for example, when a ticket is edited), the item involved is evaluated against all applicable workflow rules. If there are matches for the event and the conditions, the workflow rule "fires," that is, the updates, actions, and notifications defined in the rule are executed automatically.
Refer to Autotask workflow rules.
Notifications are email messages generated in Autotask and sent to resources, customer contacts, and others when specific events occur. They facilitate the hand-off between assigned resources and help you communicate the ticket status to the customer. Refer to Notification emails.
In Autotask, service level management uses service level agreements (SLAs) to define your company's standards for service delivery, and then automatically monitors your success in meeting those standards. Refer to Introduction to service level management.
Use Autotask surveys to determine how satisfied customers are with your service delivery. Refer to Managing customer surveys.
