Notification templates
PERMISSIONS Security level with Admin permission to configure Email Notifications & Surveys. Refer to Admin security settings.
PERMISSIONS Security level with Admin permissions to configure Service Desk (Tickets), Organizations & Contacts, Sales & Opportunities, Contracts & Unposting, Projects & Tasks, or Client Portal & Taskfire, depending on the entity. Refer to Admin security settings.
NAVIGATION Left Navigation Menu > Admin > Admin Categories > Automation > Email Notifications & Surveys > Domain Settings
NAVIGATION Left Navigation Menu > Admin > Admin Categories > Automation > Email Notifications & Surveys > Notification Templates
Autotask is tightly integrated with email. It will generate outgoing email messages that inform stakeholders when certain events happen, and process incoming emails and convert them to tickets, tasks, notes, or time entries.
It is best practice to configure Autotask so the processing and generation of emails is completely automated.
- You can determine which emails are converted to Autotask entities by filtering the ones that are forwarded to an Autotask mailbox. Refer to Incoming email processing.
 - You can select who will receive a notification email by selecting recipients based on their role in a given process. Refer to Role-based notification recipients.
 - You can create standardized communication messages that are selectively sent in a large number of situations. Refer to Notification emails.
 - You can determine who will be the apparent sender (and Reply to: addressee) of the email communication. Refer to Selecting a notification sender.
 - You can automate the sending of notifications for almost any conceivable circumstance. Refer to Autotask workflow rules.
 
All these processes should be viewed as a system and configured together. Administrators and managers should design when a message is going out, who will receive it, what the body of the message looks like, and who appears as the sender. Manual notification is always possible, but should be the exception.
IMPORTANT More is less! Customers are inundated with messages. Send only messages that are really necessary, and make them stand out visually.
About notification templates
Notification templates are like form letters that determine the content and layout of the notification email that is sent out. They contain information that is pertinent to the type of event that triggered the notification. Most templates contain not only the text that makes up the body of the email, but variables that pull data right out of Autotask.
Autotask contains basic notification templates that can be used when a notification email is sent manually or configured for a workflow rule. You can create additional notification templates, or copy and modify existing ones.
The use of notification emails (and templates to generate them) is optional. Other Autotask tools, such as dashboard widgets, may make your internal workflow more efficient. Refer to When workflow rules are not the best option. They do have their place, however, when you are communicating with your customers, especially customers who do not have access to the Client Portal. You should analyze your customer communication strategy, determine which events should result in a notification email, and then review and modify the existing templates.
IMPORTANT Whether you want to use notification templates or not, be aware that at least one active notification template must be associated with each event. To prevent a notification email from being triggered on a workflow rule, it must be removed on the workflow rule.
About the Notification Templates page
Notification templates are created and managed on the tabs of the Notification Templates page. Each tab represents an area in Autotask. On each tab, the templates are grouped by the events that can trigger notification emails. To open the page, use the path(s) in the Security and navigation section above.
Users with Admin permissions can edit these basic templates, or, if you have HTML programming skills, create new customized ones.
NOTE The email messages that are sent with published quotes or invoices are managed separately from notification templates. Refer to Adding or editing email message templates for invoices or quotes.
Each template is designed to be used with specific events. One example of an event is Ticket - Created or Edited. The notification email that informs the user that this event happened might contain fields like the Ticket Number, Description, Priority, and Due Date. If you are sending a notification for Opportunity - Closed, you will need to display completely different fields, like Total Amount and Sales Territory.
That said, events can be associated with multiple templates, and templates can be associated with multiple events. There are also unassociated templates.
NOTE Templates that have not yet been associated with an Autotask event will appear under the heading Not Associated on each tab. Active templates that have not been associated with an event are still available for use with workflow rules.
Your Autotask instance contains at least one notification template for each type of event that can trigger notifications. This template is the default that is used in Autotask LiveMobile and in Client Portal, or when the user or the workflow rule make no other selection.
IMPORTANT Client Portal and Taskfire notification templates cannot be used for ticket workflow rules. They are only used for Client Portal/Taskfire events.
The following events can trigger notification emails:
| Tab | Events | 
|---|---|
| CRM | Opportunity - Created or Edited | 
| Opportunity - Closed | |
| Opportunity - Re-assigned | |
| Opportunity - Lost | |
| Opportunity Attachment - Added | |
| Quote - Created or Edited | |
| Sales Order - Created or Edited (available if Procurement is enabled) | |
| Sales Order Attachment - Added | |
| To-Do - Created or Edited | |
| Note - Created or Edited | |
| Organization - Canceled | |
| Organization Attachment - Added | |
| Device - Created or Edited | |
| Device Attachment - Added | |
| Device Note - Created or Edited | |
| Projects | Project - Created | 
| Project - Completed | |
| Project Attachment - Added | |
| Project Note - Created or Edited | |
| Task - Created or Edited | |
| 
                                                                     Task - Customer Signoff (via LiveMobile)  | 
                                                            |
| Task Attachment - Added | |
| Task Time Entry - Created or Edited | |
| Task Note - Created or Edited | |
| Issue - Created or Edited | |
| Service Desk | Ticket - Created or Edited | 
| Ticket - Forwarded | |
| Ticket - Customer Signoff (via LiveMobile) | |
| Ticket Attachment - Added | |
| Ticket Time Entry - Created or Edited1 | |
| Ticket Note - Created or Edited1 | |
| Recurring Ticket Template - Created or Edited | |
| Quick Call - Created | |
| Service Call | Service Call - Created or Edited | 
| Service Call - Customer Signoff (via LiveMobile) | |
| Statement of Work - Sent | |
| Contracts 
  | 
                                                                Contract - Created | 
| Block Hour Contract - Notification Rule | |
| Per Ticket Contract - Notification Rule | |
| Retainer Contract - Notification Rule | |
| 
                                                                     Contract Note - Created or Edited  | 
                                                            |
| Timesheets | Regular Time Entry - Created or Edited | 
| Expense Report Attachment - Added | |
| Inventory | Items - Approved | 
                                                            
| Items - Rejected | |
| Items - Ordered | |
| Items - Received | |
| Items - Delivered/Shipped | |
| Purchase Order - Emailed | |
| Client Portal/Taskfire | Taskfire/Shared Ticket – Created or Edited | 
| Taskfire/Shared Ticket Note – Created | |
| Taskfire/Shared Ticket Time Entry – Created or Edited | |
| Client Portal Ticket – Created or Edited | |
| Client Portal Ticket Note – Created | |
| Email: Client Portal User Welcome | |
| Email: Taskfire User Welcome | |
| Email: Reset Password | |
| Email: Password Changed | |
| Miscellaneous | Knowledge Base Article - Created or Edited | 
| Document - Created or Edited | |
| 
                                                                     Workflow Rules  | 
                                                                
                                                                     Workflow rules automatically trigger events, and can be configured to generate notification emails. Refer to Notification tab.  | 
                                                            
| 
                                                                     Incoming Email Processing  | 
                                                                
                                                                     If an incoming email fails to create the entity, a failure notification email will always be sent to the email originator. If you don't select a notification template, Autotask will use a non-editable system notification. Success notification is optional. If a Success notification template is not selected, no email will be sent to the email originator. If you choose to send success notifications, you can either use the regular templates for the event (Ticket, Ticket Note, Ticket Time Entry, Project Note, Task Note or Task Time Entry created), or use separate ones for Incoming Email Processing. Refer to Configuring a custom mailbox.  | 
                                                            
The Service Desk and Projects tabs will additionally list the notification templates that are used in conjunction with Incoming Email Processing, even though they are not associated with any entity events. Refer to Failure and Success Notifications (to internal resources and/or other email addresses) sections.
Managing notification templates
| Option | Description | 
|---|---|
| 
                                                             New  | 
                                                        
                                                             Click to create a new notification template or paste HTML code in from an external source. Refer to Adding or editing notification templates for details. NOTE Sample HTML templates for all events can be downloaded as a .zip file and used out of the box or modified by a team member with HTML programming skills: Sample Notification Templates.  | 
                                                    
| 
                                                             Enable/Disable Notifications (Inventory tab only)  | 
                                                        
                                                             On the Inventory tab, you can open a dialog window that allows you to select the inventory events for which notification emails should be sent. You cannot specify which recipients will automatically receive notification for inventory events. Refer to Enable/Disable Inventory Notifications.  | 
                                                    
| 
                                                             Clicking the edit icon  | 
                                                    |
| 
                                                             Activate/Inactivate Notification Template  | 
                                                        
                                                             The default template for an event cannot be inactivated.  | 
                                                    
| 
                                                             Associate with...  | 
                                                        
                                                             A fly-out menu lets you select the events to associate the template with. A template can be associated with multiple events, and multiple templates can be associated with a single event.  | 
                                                    
| 
                                                             Copy Notification Template  | 
                                                        
                                                             Creates an exact copy of the selected notification template.  | 
                                                    
| 
                                                             Set as Default  | 
                                                        
                                                             This will make the selected notification template the default for the desired event.  | 
                                                    
| 
                                                             
                                                                  | 
                                                        
                                                             Breaks the association between a template and an event. If the one template is not associated with other events, it will appear in the Not Associated section of the tab.  | 
                                                    
| 
                                                             
                                                                  | 
                                                        
                                                             You cannot delete a notification template if the template is associated with a workflow rule, or if it is the only notification template associated with an event.  | 
                                                    
Notification templates and workflow rules
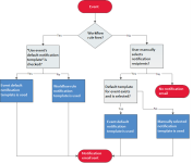
In addition to events, notification templates can also be directly assigned to workflow rules.
It is possible that the default notification template for the event that triggers the firing of the workflow rule is different from the notification template associated with the workflow rule itself. In this case, the workflow rule setting overrides the event default, unless the Use event's default notification template if there is a corresponding notification template event check box is selected.
With manual notifications, the user's selection overrides the default.




Disassociate Notification Template